
本文自南都·湾财社国家允许配资的公司。
来源 |奥一新闻
编辑 | 柴华
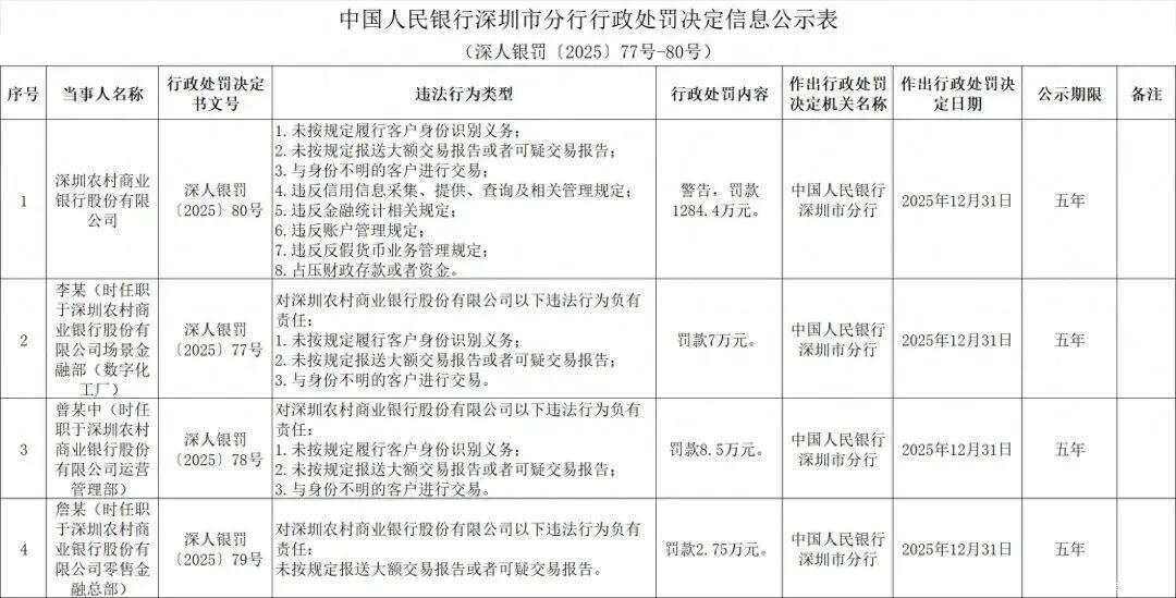
奥一新闻注意到,2025年12月31日,中国人民银行深圳市分行披露的一份行政处罚决定信息公示显示,深圳农村商业银行股份有限公司被警告,并罚款1284.4万元。
涉及8项违法行为 多名责任人同步遭罚
公示内容显示,深圳农村商业银行涉及8项违法行为:未按规定履行客户身份识别义务;未按规定报送大额交易报告或者可疑交易报告;与身份不明的客户进行交易;违反信用信息采集、提供、查询及相关管理规定;违反金融统计相关规定;违反账户管理规定;违反反假货币业务管理规定;占压财政存款或者资金。
同时,多名责任人同步遭罚。
时任职于深圳农村商业银行股份有限公司场景金融部(数字化工厂)的李某,因对未按规定履行客户身份识别义务、未按规定报送大额交易报告或者可疑交易报告、与身份不明的客户进行交易的违法行为负有责任,被罚7万元;
时任职于深圳农村商业银行股份有限公司运营管理部的曾某中,因对未按规定履行客户身份识别义务、未按规定报送大额交易报告或者可疑交易报告、与身份不明的客户进行交易的违法行为负有责任,被罚8.5万元;
时任职于深圳农村商业银行股份有限公司零售金融总部詹某,因对未按规定报送大额交易报告或者可疑交易报告的违法行为负有责任,被罚2.75万元。
回应:已对相关流程及制度进行优化、整改
对此,深圳农商银行相关负责人向媒体回应表示,该行政处罚书是中国人民银行深圳市分行针对2022年11月前检查发现的问题作出的处理结果。该行对此高度重视,认真落实监管检查各项要求,已于2023年对相关流程及制度进行了优化,完成了整改。该行深刻汲取教训,将持续加强内控合规建设,定期检视流程制度,坚持合规经营、稳健发展理念,切实防范风险国家允许配资的公司,不断提升经营管理水平和服务质效。
官网股票配资提示:文章来自网络,不代表本站观点。